智能网联汽车,是指通过搭载先进的传感器等装置,运用人工智能等新技术,具有自动驾驶功能,逐步成为智能移动空间和应用终端的新一代汽车。去年,武汉发放全球首发商用牌照,中国首条自动驾驶商用运营线路落地武汉CBD。今年7月24日,武汉CBD正式领取自动驾驶测试牌照,武汉CBD则成为全国首个市中心自动驾驶测试区,这预示着自动驾驶技术的进一步成熟,并向市场化、商业化迈出了坚实的一步。面对市中心更加复杂的交通路网,智能网联汽车带着TA的“黑科技”,将逐渐驶入市民的日常生活。
为了争创国家新一代人工智能创新发展实验区,武汉市领导表示:“要全力推动智能创新,拿出最好的空间资源,开放更多的城市应用场景。”
位于江汉区的武汉CBD是武汉市开放的最为重要,也是最具代表性的人工智能应用场景。武汉CBD作为“立足华中、面向世界、服务全国”的华中现代服务业中心和5G综合示范区,在智能网联汽车无人驾驶车辆运行技术层面上具有先天优势,泛海控股通过引入深兰AI熊猫智能自动驾驶公交车,以科技优势赋能公共交通运输系统,领跑武汉CBD进入自动驾驶商用时代,全面推动智能驾驶技术在真实场景下的应用。
武汉CBD引进智能网联汽车项目工作回顾
2019年9月22日
国家智能网联汽车(武汉)测试示范区正式揭牌,同时武汉市交通运输局为深兰科技等三家企业颁发了全球首张自动驾驶商用牌照。

活动现场图
在周先旺市长及市主管部门领导见证下,江汉区人民政府、武汉运营公司与深兰科技共同签署三方合作协议,国内首条无人驾驶商业运营路线落户武汉CBD。


从左至右:中国泛海控股集团执行董事、执行副总裁张喜芳、武汉市江汉区人民政府区长李湛、深兰科技董事长陈海波。
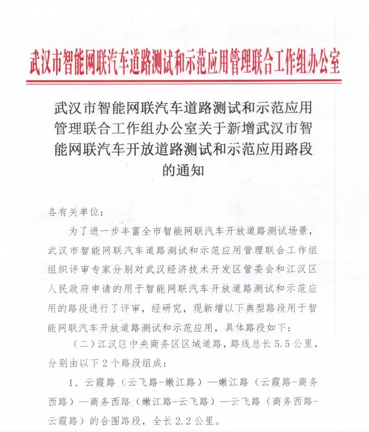
江汉区人民政府向市联合工作组递交了《关于申请将武汉中央商务区部分路段纳入市智能网联汽车测试道路有关事宜的请示》。
智能网联汽车道路测试与示范应用路段通过专家评审会。

专家评审会现场图
15日
武汉市智能网联汽车道路测试和示范应用管理联合工作组办公室正式下发新增路段通知。

武汉市智能网联汽车道路测试牌照通过专家评审会。

现场图
14日
武汉市智能网联汽车道路测试和示范应用管理联合工作组办公室正式下发道路测试通知书。

武汉市公安局交通管理局正式核发自动驾驶测试牌照。

AI熊猫智能公交车
武汉CBD引入的自动驾驶公交车名为“深兰AI熊猫智能公交车”,它是集豪华、舒适、科技、服务为一体的智慧客车,车辆总长约12米,以环保能源磷酸铁锂电池为驱动,搭载深兰科技自动驾驶技术、手脉识别系统、DMS司机监控系统、乘客异常行为监测等人工智能技术,以科技优势赋能公共交通运输系统。
七大人工智能黑科技
01、智能驾驶系统
高性能自动驾驶技术,使用机器视觉加激光雷达等精确识别、感应环境并自主规划路径,避让行人、障碍物等,实现公交车自动加减速、转向、跟车、自主变道、紧急制动、进出站台等功能。
02、手脉识别系统
高精确生物智能识别技术,支持人脸识别等多模态识别方式,上车扫手、自动扣费。
03、DMS司机监控系统
智能机器视觉全方位实时监测、感应驾驶和安全员实时状态,对驾驶过程中的分神、吸烟、打电话、左顾右盼、连续打呵欠、玩手机、长时间闭眼、疲劳驾驶等进行识别、记录及提醒等。
04、语音交互系统
根据车辆运行中收集到的实时信息,实时路况、站点周边购物信息等最新的实时资讯,为乘客提供便捷的生活资讯;人机直接语音交流,询问线路、站点信息等。
05、精准广告推送系统
整车搭载7块广告显示屏,轮播广告图片、flash或视频实现实时营销传播;14块座椅背部显示屏,供乘客自选多媒体内容观赏。
06、乘客异常行为监控系统
高安全级别异常行为监控系统,全方位识别分析乘客异常行为,包括: 偷窃、摔跤、吸烟等。如识别监测到类似行为,系统将记录行为实施者体貌特征,后台即时播报预警。
07、智能无人零售系统
通过卷积神经网络、机器视觉、深度学习算法等,采用AI摄像头360°精确识别商品,自行完成商品无人贩售,只需账户绑定,即可升级扫手支付、“拿了就走”的开放式便捷购物体验。
AI熊猫智能公交车提供完善的交通运输服务方案,使得公众出行的安全性得以全面保障。带来便捷出行、生活服务、精准营销等出行碎片化时间利用的高品质舒适体验,重塑智能城市公共出行新生态,打造人工智能城市下的新型移动生活空间。
据了解,武汉CBD自动驾驶公交车首期测试路段将从云霞路出发,经嫩江路、商务西路、云飞路的合围路段,全场2.2公里,途经CBD多元业态。此次道路测试将以“单车智能”测试为主,后续将进入示范应用阶段。

实景图

路线图
在2020年基建浪潮下,人工智能技术正从各领域助推自动驾驶的发展,建设新型智慧城市样本,打造智慧出行CBD,我们依旧在路上。武汉CBD,下一个10年值得期待!
(免责声明:此文内容为本网站刊发或转载企业宣传资讯,仅代表作者个人观点,与本网无关。仅供读者参考,并请自行核实相关内容。)*广告*